💼 Join the Unigym Team!
Are you resourceful, energetic, and friendly? Do you love sports and working with children? Do you want to help those around you grow and thrive? Then we want you! Join our amazing team and be part of a dynamic and inspiring environment. Send us your resume and discover an exciting career with Unigym. 🌟
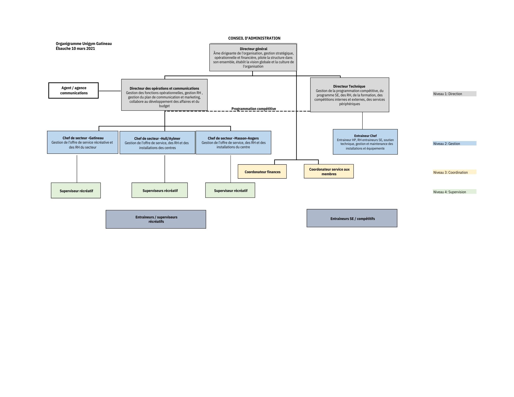
Consult our organizational structure
Opportunities at Unigym
We have positions for all ages and experience levels:
1️⃣ Ages 12-14: Junior Assistant
👉 Support children and coaches during activities. A great way to step into the world of gymnastics!
2️⃣ Ages 15+: Recreational Coach
👉 Teach gymnastics and trampoline sports at the recreational level. Share your passion and mentor young athletes!
3️⃣ Ages 18+: Competitive Coach
👉 Guide competitive athletes by teaching gymnastics and trampoline sports at regional, provincial, or national levels.
4️⃣ Experienced in Gymnastics?
👉 Bring your expertise to our team! Coach our athletes in the Sports-Studies program or explore our full-time opportunities.
5️⃣ Other Fields
👉 Unigym isn’t just about gymnastics! We also offer positions in administration, customer service, management, communications, accounting, and more!
How to Apply?
Send your resume to the sector that interests you:
Junior Assistant or Recreational Coach:
- Masson: masson-angers@unigymgatineau.com
- Aylmer: aylmer@unigymgatineau.com
- Hull: hull@unigymgatineau.com
- Gatineau: gatineau@unigymgatineau.com
Competitive Coach with Experience:
Administrative Positions:
NOW POSTING :
Unitil April 12th, 2026 :
Coordonnateur.trice de camp de jour
Until March 28th, 2026:
Aylmer - Superviseur.e de camp de jour
Aylmer - Entraineur compétitif GAM
Aylmer - Entraîneur compétitif GAF
Gatineau - Entraîneur compétitif ACRO
Gatineau - Entraîneur compétitif GAF
%20(1).png)